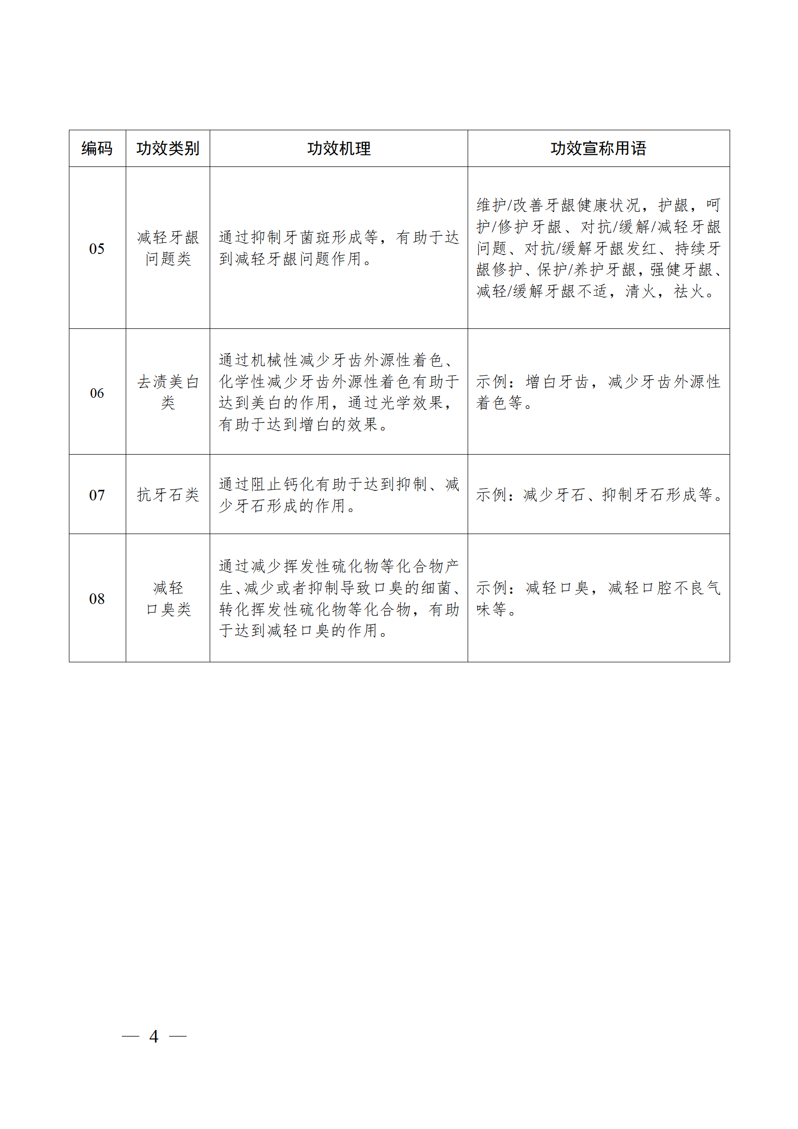
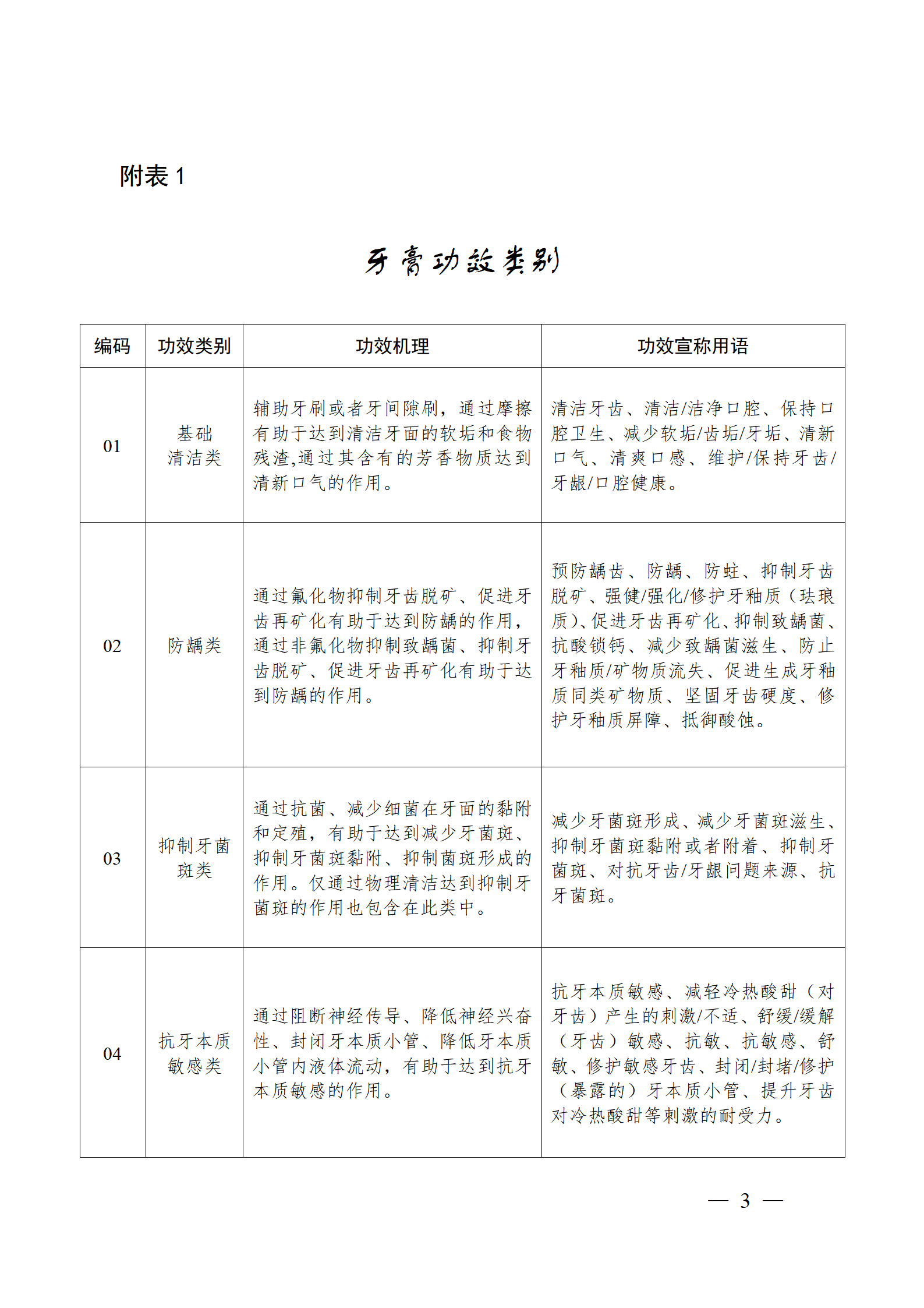
导航菜单

全文内容如下:
为贯彻落实《化妆品监督管理条例》《牙膏监督管理办法》,规范牙膏生产经营活动,保障牙膏产品的质量安全,国家药监局组织起草了《牙膏分类目录(征求意见稿)》,现向社会公开征求意见。
公开征求意见的时间是2025年12月1日—22日。有关单位和个人可以将意见反馈至hzpjgs@nmpa.gov.cn。请在电子邮件主题注明“牙膏分类目录—意见建议反馈”。
附件:1.《牙膏分类目录(征求意见稿)》
2.意见建议反馈表
国家药监局综合司
2025年11月28日
附件内容如下:
<上下滑动查看>