中贸合规中心

中贸合规中心

导航菜单
中贸合规中心

资讯中心

>

法规速递

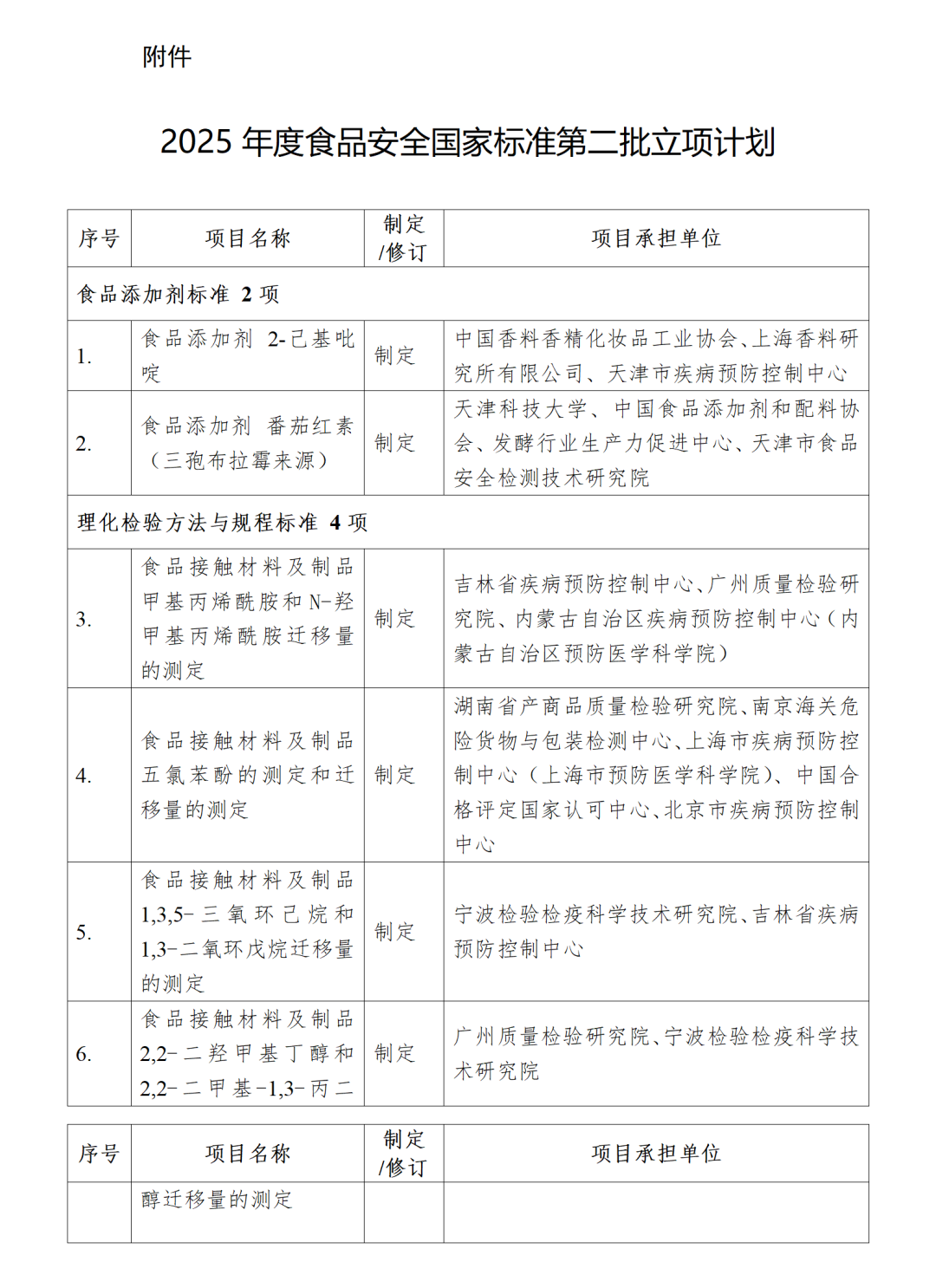
6项食品新国标立项!
发布时间:2025-12-15
图片

各有关单位:

为贯彻落实食品安全“最严谨的标准”要求,根据《中华人民共和国食品安全法》及其实施条例规定,我委制定了《2025年度食品安全国家标准第二批立项计划》。现印发给你们,请认真组织落实,同时提出以下要求: 


一、标准研制应当以保障人民健康为宗旨,以食品安全风险评估结果为依据,充分考虑我国经济发展水平和客观实际需要,参考相关国际标准和风险评估结果,深入调查研究,确保标准指标设置科学合理。


二、项目牵头单位负责组建标准起草协作组,提供项目所需人员、经费、科研等方面的资源和保障条件,确保项目承担单位分工协作、密切配合、优势互补,并充分调动发挥监管部门、行业组织、企业、科研院校和专业机构等相关单位和领域专家的作用。


三、项目承担单位登录食品安全国家标准管理信息系统(https://sppt.cfsa.net.cn),填报并打印2025年食品安全国家标准制定、修订项目委托协议书或购买服务合同,由项目承担单位相关负责人签字并加盖单位公章,于2025年12月10日前报送食品安全国家标准审评委员会秘书处办公室(以下简称秘书处办公室)。


四、项目承担单位应当制定工作计划、项目路线图和进度表,保证标准研制质量和工作进度,对所制定标准文本负全责,确保标准在起草、送审、修改、校对、印刷、解读等各环节准确无误。项目完成后,应当按规定向秘书处办公室提交经费决算报告,经费决算报告须由财务负责人和单位相关负责人签字并加盖公章。对未如期完成项目的,将采取追回经费、取消再次申请资格等措施。


国家卫生健康委办公厅

2025年11月26日

(信息公开形式:主动公开)


图片
版权声明:公共信息来源,如有侵权,请联系我们删除!
订阅邮件
1728312015-右侧广告位-化妆品服务
1728312018-右侧广告位-食品服务
previous arrow
next arrow