2026年4月7日,国家药品监督管理局正式发布《化妆品用生物技术来源原料技术要求通则》(YY/T 10001—2026)推荐性行业标准,并将于2027年5月1日起实施。该标准填补了我国化妆品领域针对生物技术来源原料技术要求的空白,对规范原料全流程生产、保障质量安全具有重要意义。
本文围绕该标准的关注要点及其与征求意见稿的主要变化,分析其对生物技术来源化妆品新原料及《已使用化妆品原料目录》中相关原料的影响。
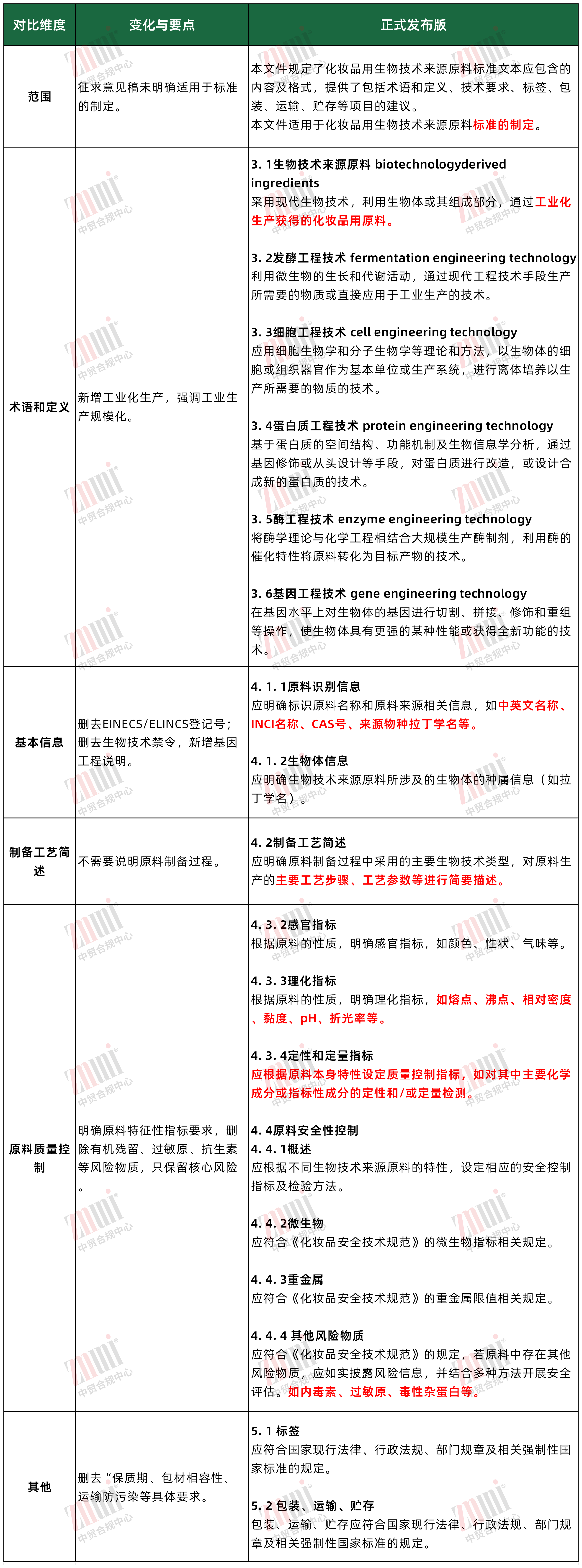
关注要点及与征求意见稿的主要变化
制定统一技术要求,是实现行业规范化发展的基本保障。化妆品用生物技术来源原料的质量安全,取决于对其菌种、发酵、提取及纯化全流程进行规范。目前,针对化妆品用生物技术来源原料标准制定的技术要求尚相对空白。
正式发布版与征求意见稿的变化要点如下:

对生物技术来源化妆品新原料有哪些影响?
1️⃣明确界定标准:化妆品新原料是否属于生物技术来源的界定,有明确标准可供参考——该标准要求原料采用现代生物技术,利用生物体或其组成部分,通过工业化生产获得化妆品原料。
2️⃣简化工艺要求:对于生物技术来源原料的制备工艺做到了简化,同时关注在生物体信息上删除的禁令以及部分风险物质。
3️⃣技术参考依据:在化妆品新原料备案注册过程中,需提交“质量标准及相关资料”;制定该标准时,可参考《YY/T 10001—2026化妆品用生物技术来源原料技术要求通则》。
对《已使用化妆品原料目录》中收录的生物技术原料使用又有哪些影响?
1️⃣原料一致性:本标准涉及的原料基本信息、特征性成分的一致性比对工作,必要时可向原材料的来源供应商索要物种证明等相关文件;
2️⃣原料安全信息文件:需重点关注本标准的相关要求。化妆品企业在建立原料供应商准入标准时,可参照本标准制定;
3️⃣原料检测报告CoA:重点关注测试结果是否满足本标准的要求;
4️⃣原料制备工艺文件:格式与内容均可参照本标准的要求;
5️⃣安全评估报告:化妆品在上市或生产前需完成备案或注册,备案注册时需提交产品安全评估报告;在化妆品安全评估过程中,针对生物技术来源原料的评估可参照本标准,例如风险物质带入的识别和分析等。
《化妆品用生物技术来源原料技术要求通则》发布为生物技术来源化妆品原料的标准化管理提供了重要依据,既填补了技术空白,也引导行业向更规范、更安全的方向发展。企业应提前对标,优化供应链管理,提升质量控制能力,以高标准助力产品创新与高质量发展。