导航菜单
2026年4月9日,韩国食品药品安全处(MFDS)发布第2026-184号公告,就《化妆品使用注意事项及过敏原成分标示规定》的修订草案公开征求意见。此次修订旨在进一步规范化妆品标签管理,保障消费者安全,对出口韩国市场的化妆品企业提出了新的合规要求。
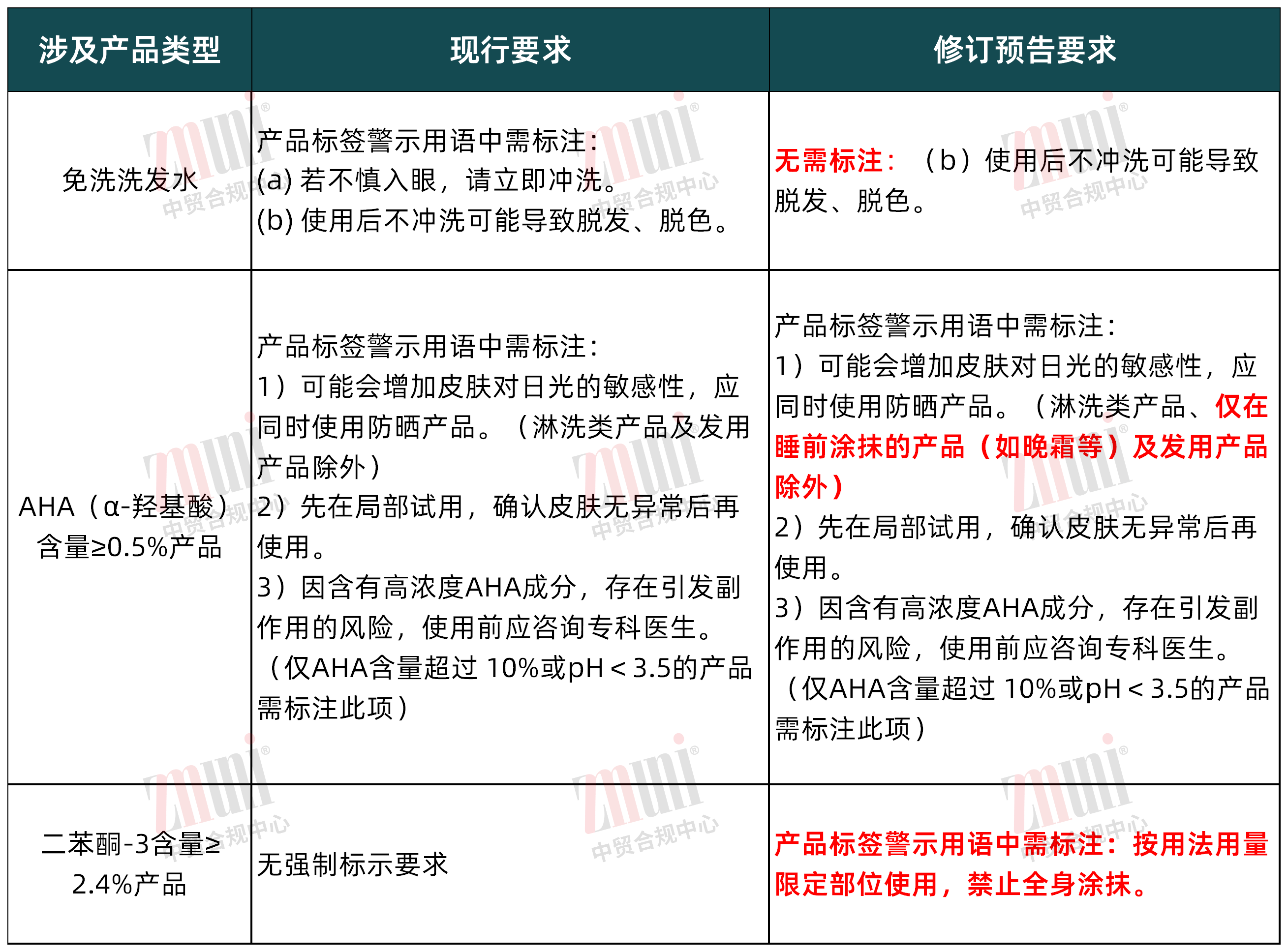
本次修订核心内容如下:
🔸完善免洗类发用产品标签警示用语豁免条款;
🔸调整含AHA产品需搭配防晒使用警示用语产品适用范围;
🔸新增“二苯酮-3”使用警示用语。

执行时间与过渡安排:
该草案的征求意见截止日期为2026年6月8日。如获通过,除二苯酮-3相关调整外,将从公告发布之日起正式施行。该新规适用于所有在实施后生产和进口(以报关日期为准)的化妆品。
关于二苯酮-3相关调整的特殊规定:
🔸强制实施日期:自2026年9月2日起强制实施;
🔸旧包装过渡期:按照原法规要求已印刷的旧包装,可在新要求施行后继续使用6个月。
中贸合规中心温馨提示:
1️⃣关注法规调整动态,根据产品上市排期提前安排包装调整,防止影响后续通关和上市。
2️⃣优先快速排查配方,重点看二苯酮 - 3 的含量,超过 2.4% 的产品,更新标签警示语。
3️⃣符合要求的免洗洗发水及含AHA的产品,可优化标签,删除无需标注的警示用语。